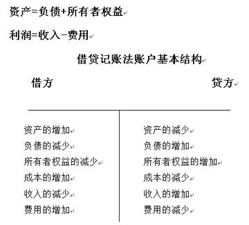
借贷记账
借贷记账
创建同名条目
条目
编辑
借贷记账是按照
复式记账法
的原理,以“借”,“贷”为记账符号,记录经济业务。
各账户之间客观上存在对应关系,对账户记录的结果可以进行试算平衡。
借贷记账法
较好地体现了资金运动的内在规律,能够全面地、系统地反映资金增减变动的来龙去脉及经营成果,并有助于检查账户处理和保证账簿记录结果的正确性。
正文
记账对象——除债权、债务、现金(人名账户与物名账户)外,还包括了损益与资本(损益账户与资本账户);
要遵守“有借必有贷,借贷必
相等
”原则,以保证公式“资产=负债+
所有者权益
”平衡。