哈希表
一种高效的数据结构
创建同名条目
条目
历史版本
编辑
哈希表(Hash Table)又称散列表,是一种高效的
数据结构
,它通过哈希函数将键(key)
映射
到值(value),实现快速的元素查询、添加和删除操作。哈希表的核心在于哈希函数,它将输入的键转换为数组
索引
,使得平均时间复杂度达到
(
)。然而,当多个键映射到同一 个索引时,会发生哈希冲突。为了解决这一问题,常用的方法包括链地址法和开放地址法。此外,为了保持哈希表的高效性能,当负载因子(元素数量与桶数量的比值)超过一定阈值时,通常会进行扩容操作,这涉及到将所有键值对迁移到新的更大的数组中。
[1]
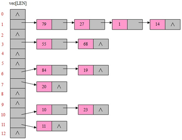
在实现上,哈希表通常由数组和
链表
组合而成,数组用于存储桶,链表则用于存储同一桶中发生冲突的元素。这种结构允许哈希表在大多数情况下以
常数
时间完成操作,但在最坏情况下,如所有键都发生冲突,操作的时间复杂度可能降至
(
)。为了优化性能,许多
编程语言
提供了内置的哈希表实现,如
Python
的dict、
C++
的unordered_map、Java的HashMap等,这些实现通常会自动处理扩容和冲突解决。
[1]
哈希表的应用非常广泛,它在数据库
索引
、
缓存
系统、编译器符号表等领域都有重要作用。由于其高效的查找和存储能力,哈希表成为了现代计算机科学中不可或缺的
数据结构
之一。在实际应用中,合理设计哈希函数和选择合适的负载因子对于确保哈希表性能至关重要。
[1]
基本概念
若关键字为k,则其值存放在f(k)的存储位置上。由此,不需比较便可直接取得所查记录。称这个对应关系f为散列函数,按这个思想建立的表为散列表。
对不同的关键字可能得到同一散列地址,即k1≠k2,而f(k1)=f(k2),这种现象称为冲突(
英语
:
Collision
)。具有相同函数值的关键字对该散列函数来说称做同义词。综上所述,根据散列函数f(k)和处理冲突的方法将一组关键字
映射
到一个有限的连续的地址集(区间)上,并以关键字在地址集中的“像”作为记录在表中的存储位置,这种表便称为散列表,这一映射过程称为散列造表或散列,所得的存储位置称散列地址。
若对于关键字集合中的任一个关键字,经散列函数映象到地址集合中任何一个地址的概率是
相等
的,则称此类散列函数为均匀散列函数(Uniform Hash
function
),这就是使关键字经过散列函数得到一个“随机的地址”,从而减少冲突。